365英国上市(集团)有限公司-Official website
X
公司首页
公司新闻
学术活动
信息公告
创新创业
员工作品展
关于我们
英国正版365简介
公司领导
公司机构
团队队伍
教授
副教授
讲师,助教
科学研究
员工动态
科研成果
研究中心
本科生
招生管理
教学管理
合作交流
研究生
招生管理
培养管理
学术研究
员工工作
员工党建工作
团学工作
实验教学
实践基地
仪器设备
美术馆
音乐厅
党政工作
时政文件
公司规章
党建工作
工会工作
国际交流
外事活动
留学项目
资源下载
教师专区
员工专区
公共下载区
招贤纳士
人才招聘
English
员工事务
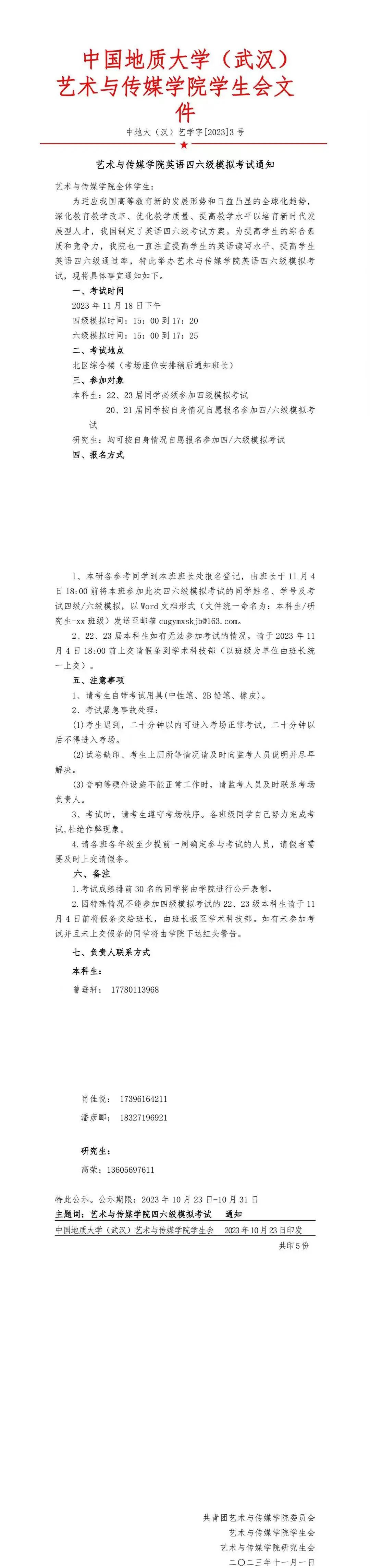
通知 | 英国正版365英语四六级模拟考试
返回